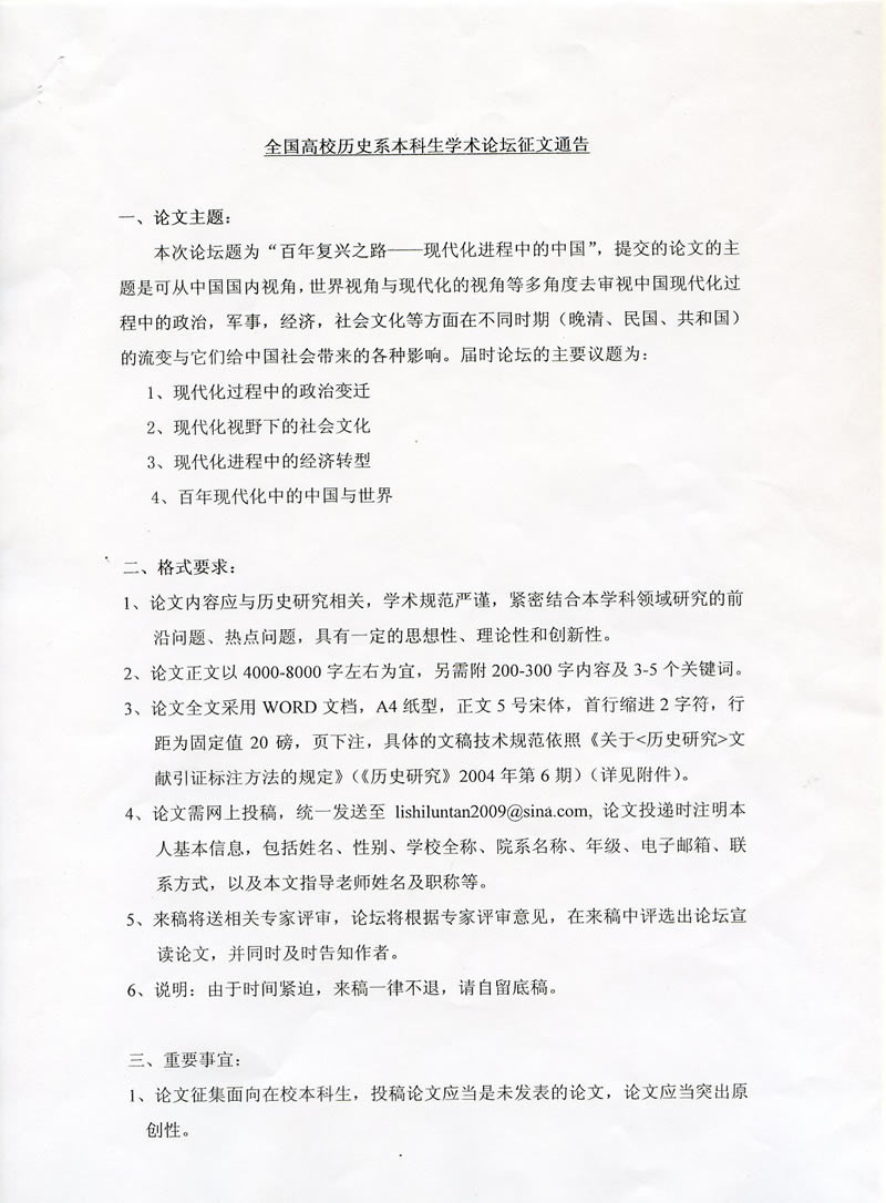
"全国高校历史系本科生学术论坛"将在华东师范大学举行,希望公司本科生积极踊跃参加此项学术活动,相关信息见附件,有意者请与公司近现代史专业老师联系:
张华腾:zhanghuateng55@snnu.edu.cn
王玉华:wyh@snnu.edu.cn
李亚平:liyaping@snnu.edu.cn
曹学恩:caoxueen@snnu.edu.cn
杜海斌:duhaibin@snnu.edu.cn
阎东凯:xj_yandongkai@sina.com
best365中国官方网站
2009年7月6日





