各位老师:
为进一步贯彻落实《教师法》精神,丰富教职工暑期文化生活,公司工会根据工会本年度工作安排,于今年暑假期间继续组织教职工进行旅游休息休养活动。在听取教职工建议及市场调研的基础上,5月20日询价会确定了相关线路、承接旅行社及价格。现将活动有关事宜通知如下:
一、线路安排

二、参加人员
best365中国官方网站在编在岗教职工。
三、报名时间
2016年5月26日至6月2日。
拟参加活动的公司教职工,请在公司工会报名。请于6月2日上午9:00前将报名表电子版发送公司邮箱lswhxy@snnu.edu.cn。
报名咨询电话:85300831 85308784
四、交费时间、地点及证件要求
(一)交费时间:6月11日(周六)上午9:00-下午15:00
交费方式:全款,现金或转账(银行卡、支付宝、微信)
交费地点:雁塔校区综合体育馆二层校工会会议室
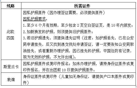
(二)证件要求:

五、活动须知
1.活动可以带直系亲属(父母、配偶、子女)。子女年龄应在6周岁以上(2010年6月30日以前出生);父母年龄应在70岁以下(1946年以后出生),参加境外游的65岁以上老人,按照行业要求须购买《SOS境外援助医疗保险》。
2.儿童、老人费用按旅行社相关规定执行。
3.参加者必须身体健康,并与旅行社签订旅游合同。
4.参加者务必遵守团队纪律,服从统一安排。
5.参加境外旅游无因私护照的人员,请持身份证和户口本到西安市公安雁塔分局出入境管理中心(西安市雁展路250号,曲江国际会展中心北门路北)自行办理,费用自理。
6.各线路出团说明会时间另行通知。
附件:1.北欧四国10天行程.docx
2.斯里兰卡6晚8天行程.doc
3.敦煌9天行程.doc
4.best365中国官网教职工暑期休养休息报名表.doc
校工会
2016年5月26日