通知公告
当前位置 : 网站首页 > 通知公告 > 正文
关于公开选拔研究生会干部的通知

发布时间:2018-06-05点击量:

经团委研究,报公司党委批准,决定成立第十三届best365中国官方网站研究生会研究生会干部选拔坚持公平、公正、公开原则,在公司2017级研究生范围内进行公开选拔,希望广大研究生积极报名。现将有关事项通知如下:

一、选拔委员会人员名单

   问:杜海斌,李秉忠,程蕾

   任:洪海安

   员:方超,陈丽媛,折祎,李明璇,王海云,李卓

二、选拔条件及要求

1拥护中国共产党的领导,坚持四项基本原则,具有严格的组织纪律观念;善于学习、善于思考、善于总结、吃苦耐劳、勇于竞争;

2.具备较强的组织管理能力和协调能力,具有奉献精神、开拓进取精神和务实创新精神;

3.具有较好的计算操作水平和文字写作功底,尤其善于报告、总结、规章制度等文件的起草;

4.思想品德优秀,顾全大局,作风踏实,身体健康。

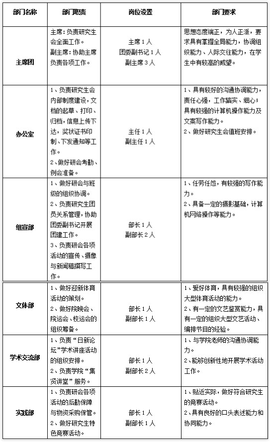
三、岗位设置及工作要求




四、竞聘程序和时间安排
 


16月5日到6日,下发选拔通知和竞聘申请表(见附件)

268下午五点前,将纸质申请表统一交至best365中国官方网站学工组,电子格式申请表发送到办公室邮箱1211261349@qq.com

3拟定于610之前,选拔委员会对竞聘人员进行资格审查并确定参加面试人员名单;对通过资格审查的同学进行面试(时间、地点另行通知);最后,公示选拔结果。

 (注:面试分为自我陈述和考官提问两部分,望参试人员充分准备。)

 

附件:best365中国官方网站第十三届研究生会竞聘报名表.docx

 


 

 

 

                                                    best365中国官方网站团委

                                                    best365中国官方网站研究生会

                                                        201865